为帮助同学们明晰保研方向、掌握备考技巧,软件学院学生会于10月25日开展保研经验分享会,特邀陈庆喜、鲍俊、陈驰水、关玉卓、赵梓霖、平景龙、张斯钰7位优秀2022级同学,围绕保研核心内容展开讲解,吸引众多同学参与。
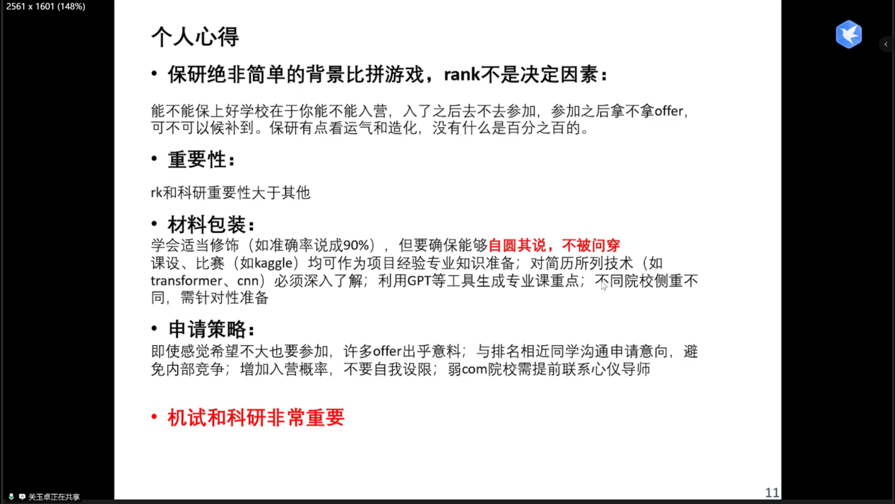
会上,陈庆喜解读研招网政策,明确绩点定保研初试、目标校考核定复试的核心逻辑,她建议同学们从本科课设切入科研,通过阅读CCF A类论文、参与科研项目积累学术素养;鲍俊则拆解保研全周期,6-8月夏令营竞争最激烈,8-9月预推免是上岸关键期,9-10月9推/10推风险高,同时针对“rk(专业排名)”、“套磁”等保研常用术语进行科普;陈驰水结合自身经历,提出科研准备需结合职业规划,提醒大家减少“经验帖焦虑”,避免沉迷各类分享内容,应将重点放在入营后考核经验总结与自身能力提升上;关玉卓分享信息收集方法,推荐用表格对比院校情况实现精准选校,考核准备方面,她建议笔试针对性背目标校题库,机试每日刷5-6道LeetCode Hot100题,针对边缘同学,她建议采取“海投套磁”策略,梳理提炼自身参与的各类竞赛与课设经历,提升竞争力;赵梓霖强调选导师时应优先考虑科研方向匹配度,在套磁前应研读导师发表的论文,备考上,他推荐每日兼顾2小时算法训练与3小时项目推进,保持高效状态;平景龙提供多元化的保研路径参考,他推荐通过院校官网、ResearchGate等平台搜集导师信息,为排名不占优同学介绍工程硕博、国优计划等小众路径,提醒大家在面试时突出个人核心优势;张斯钰建议同学们按规划理性选校,若大家以就业为目标,应侧重“学校title+实习资源”,若计划走科研道路,则需优先考虑“导师水平+课题组实力”。
此次分享交流会不仅让同学们深刻认识到保研不易,更让大家收获了宝贵经验,为保研之路指明方向。7位优秀学长学姐的经历,更激励同学们奋勇前行,在学习与备考中不断进步,为实现理想目标奠定基础。
撰稿:张艺恒 覃子斌 张祖鑫
摄影:张艺恒 覃子斌 张祖鑫






